今天是2025年12月16日  星期二  本站公告: ·交通事故法律咨询平台正式上线运营  ·关键字:杭州交通事故律师,杭州律师,交通事故律师,交通事故法律咨询,浙江交通事故损害赔偿项目标准计算,交通事故伤残鉴定,交通事故保险理赔,交通事故责任认定,郑君律师   收藏本站  
       法律咨询

联系人:杭州律师郑君
咨询热线:15372098360
                   15372098360
地址:杭州市拱墅区香积寺东路99号三楼(拱墅法院旁)

 首席律师  交通索赔常识
 交通事故处理  事故责任认定
 交通事故诉讼  交通刑事犯罪
 交通事故案例  法律文书范本
 交通法律法规  伤残鉴定
 保险理赔  聘请律师须知
 2025年浙江交通事故赔偿最新标准…
 交通事故赔偿中交强险的赔偿范围…
 交通事故死亡赔偿金,受害人家属…
 在交警队签订的调解协议书能反悔…
 杭州交通事故住院伙食补助费赔偿…
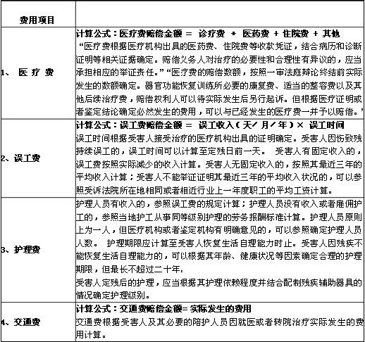
 杭州交通事故误工费赔偿金额的计…
 杭州交通事故医疗费赔偿金额的计…
 2012年浙江省交通事故人身损害赔…
 2012年浙江杭州交通事故损害赔偿…
 交通事故中被抚养人生活费如何计…

2014广东省交通事故赔偿标准

作者:网络   时间:2014/5/27 14:57:34   来源:交通律师事故网   点击:5371   [ ]

提醒:本人提供的交通事故赔偿标准、法律依据、赔偿项目及计算方式意在使受害人、肇事方了解其权利和义务,从而在协商的过程中最大限度的维护合法权益。因诉讼涉及举证责任及严格的法律程序,不建议受害人、肇事方依据本文章自行起诉、应诉,以免造成不必要的麻烦及损失。

上一篇:2014年上海市交通事故赔偿标准
下一篇:2014广西省交通事故赔偿标准